|
open_simulation_interface
v3.4.0 (2021-11-18)
|
A traffic light in the environment as detected by the sensor. More...

Classes | |
| struct | CandidateTrafficLight |
| A candidate for a detected traffic light as estimated by the sensor. More... | |
Public Attributes | |
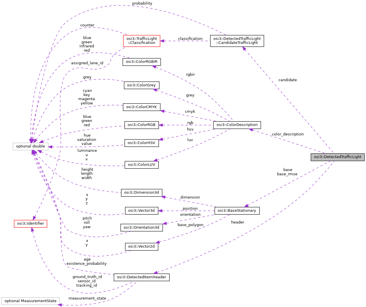
| optional DetectedItemHeader | header = 1 |
| optional BaseStationary | base = 2 |
| optional BaseStationary | base_rmse = 3 |
| repeated CandidateTrafficLight | candidate = 4 |
| optional ColorDescription | color_description = 5 |
A traffic light in the environment as detected by the sensor.
One detected traffic light message defines a single 'bulb' and not a box of several bulbs, e.g. red, yellow, green are three separate detected traffic lights.
| optional BaseStationary osi3::DetectedTrafficLight::base = 2 |
The base parameters of the traffic light.
BaseStationary::orientation x-axis is view normal of the traffic light's icon.
| optional BaseStationary osi3::DetectedTrafficLight::base_rmse = 3 |
The root mean squared error of the base parameters of the detected traffic light's geometry. TrafficLight::base has to be identical for all candidate traffic lights.
| repeated CandidateTrafficLight osi3::DetectedTrafficLight::candidate = 4 |
A list of candidates for this traffic light as estimated by the sensor.
| optional ColorDescription osi3::DetectedTrafficLight::color_description = 5 |
The visual color of the traffic light.
CandidateTrafficLight::classification. | optional DetectedItemHeader osi3::DetectedTrafficLight::header = 1 |
Common information of one detected item.