|
open_simulation_interface
vv3.5.0(01.06.2022)
|
The traffic update message is provided by traffic participant models to provide updates to their position, state and future trajectory back to the simulation environment. More...

Public Attributes | |
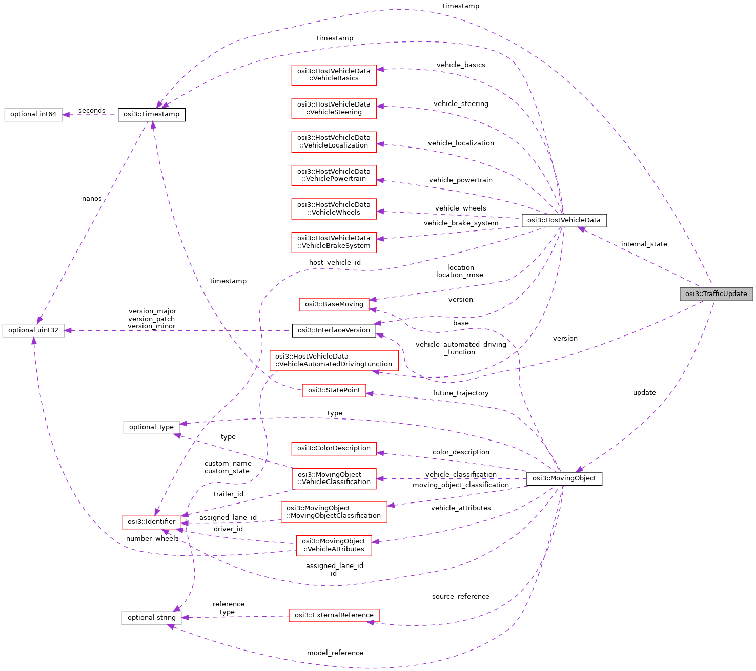
| optional InterfaceVersion | version = 1 |
| The interface version used by the sender (traffic participant model). More... | |
| optional Timestamp | timestamp = 2 |
| The data timestamp of the simulation environment. More... | |
| repeated MovingObject | update = 3 |
| Updated traffic participant data. More... | |
| repeated HostVehicleData | internal_state = 4 |
| Internal state for each vehicle. More... | |
The traffic update message is provided by traffic participant models to provide updates to their position, state and future trajectory back to the simulation environment.
The message is designed to update data of exactly one traffic participant, optionally with an attached trailer.
| optional InterfaceVersion osi3::TrafficUpdate::version = 1 |
The interface version used by the sender (traffic participant model).
| optional Timestamp osi3::TrafficUpdate::timestamp = 2 |
The data timestamp of the simulation environment.
Zero time is arbitrary but must be identical for all messages. Zero time does not need to coincide with the UNIX epoch. Recommended is the starting time point of the simulation.
| repeated MovingObject osi3::TrafficUpdate::update = 3 |
Updated traffic participant data.
| repeated HostVehicleData osi3::TrafficUpdate::internal_state = 4 |
Internal state for each vehicle.
This is an optional field as internal state may not be known or relevant, for example, a trailer might not have any internal state. It is also allowed to only specify internal_state for a subset of the objects referenced in the update.